A recent study has shown yoghurt to be a promising candidate for generating novel dairy products with improved functional properties and lower glycation activity to help manage diabetics. The research team was led by Prof. Dinithi Pieris, at the Department of Zoology / Genetics and Molecular Biology Unit (Centre for Biotechnology), along with Prof. N. B. Navaratne, at the Department of Food Science and Technology of the Faculty of Applied Sciences, University of Sri Jayewardenepura
Our traditional diets hold vegetables, fruits, seafood, meat, nuts, and legumes. However, as economies have advanced, individuals started preferring processed foods, which can be nutrient-deficient, energy-dense, and sometimes harmful. In this context, fortifying natural products with herbal supplements is an emerging trend that increases the nutritional and physiological benefits without opting for food processing.
Advanced Glycation End Products (AGE) are non-enzymatic protein or lipid modification that occurs through exposure to sugars due to the covalent binding of sugars to a protein or lipid. Glycation is a major biochemical mechanism related to diabetic consequences such as diabetic retinopathy, nephropathy, and atherosclerosis. AGE produced in the human body can change protein structure and function. AGEs are generally created at a slower rate as people age, but disorders like diabetes and tissue oxidative stress speed up the process, resulting in AGE deposition in various regions of the body. The prevention of diabetic complications is thought to be possible by inhibiting AGE production.
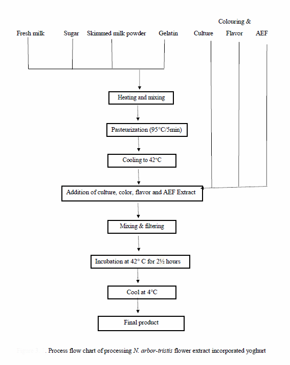
As an emerging field of science, several studies have revealed that plants can help to regulate glycation-induced molecular damage. It is essential to broaden the hunt for dietary plants and fruits to help to prevent the development of AGEs. As a result, it’s possible to achieve excellent AGE management through a modern diet with side effects. According to recent advances in the nutrition system, dairy products are now considered an ideal transporter of phytochemicals and other nutrition supplements. Thus, fortifying dairy products with herbal extracts may aid in developing nutritionally superior dairy products. Yogurt is a popular food with numerous health benefits and has been used in this study. The main objective had been to manufacture yoghourt incorporated with aqueous flower extract of Nycanthes arbor-tristis (Sepalika) to improve antiglycation activity.
The effect of the extract on yoghourt has been analysed using parameters such as physicochemical, antiglycation, antioxidants, microbiological, and shelf-life properties of the yoghourt by evaluating the quality and acceptability of yoghourt fortified with different concentrations of Nycanthes arbor-tristis flower extract (NFE-FY). According to the research, the 3.5% NFE-FY sample had more robust antiglycation activity, free radical scavenging ability, and total phenolic content than the control yoghurt.
Although enhancing the global diet is a challenging endeavour, fermented dairy products significantly contribute to the modern diet. Thus, as a popular consumer product, yoghurt can be regarded as an inspired and sustainable approach to raising awareness and enhancing the population’s positive health benefits.
Reference:
Amadarshanie, D.B.T., Gunathilaka, T.L., Silva, R.M., Navaratne, S.B. and Peiris, L.D.C. (2022). Functional and antiglycation properties of cow milk set yogurt enriched with Nyctanthes arbor-tristis L. flower extract. LWT, 154, p.112910. doi:10.1016/j.lwt.2021.112910.
Story by

Ridma Sirimanna
Associate Member – IOB


